This week I created the battery.
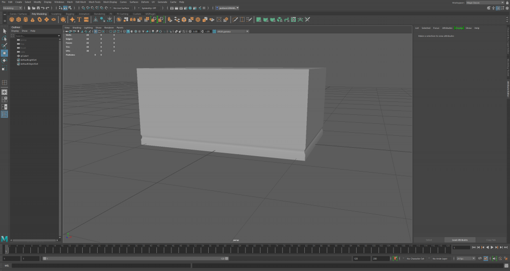
Firstly I started off by creating a cube which would be the base for the model, I enlarged it to become more of a rectangle shape and then added loop cuts to it to create a cutout at the bottom.

After I created the base, I then created little details in the box compared to the reference image that i have chosen for this asset (seen below).

I then moved on to the top area where I extruded the edge areas upwards and then outwards to slighlty imitate the reference images top.

Here I beveled the edges to smooth them out and make them look a bit amore realistic.
Finally I textured the model I added a metal texture to it as I struggled creating an actual texture for the asset. However i think the texture doesn’t take anything away from the model too much.

References
Car battery (2020) Duracell 096 / DA74 Advanced Car Battery – www.batterycharged.co.uk [Accessed 16/03/21]


















